• Devpost Devpost
    • Log in
    • Sign up
    Join a hackathon
    Devpost logo

    Devpost

    Participate in our public hackathons

    Hackathons Projects
    Devpost for Teams

    Devpost for Teams

    Access your company's private hackathons

    Login
    Host a hackathon
    Devpost

    Devpost

    Grow your developer ecosystem and promote your platform

    Host a public hackathon
    Devpost for Teams logo

    Devpost for Teams

    Drive innovation, collaboration, and retention within your organization

    Host an internal hackathon

    By use case

    AI hackathons Customer hackathons Employee hackathons Public hackathons
    Resources

    Blog

    Insights into hackathon planning and participation

    Customer stories

    Inspiration from peers and other industry leaders

    Planning guides

    Best practices for planning online and in-person hackathons

    Webinars & events

    Upcoming events and on-demand recordings

    Help desk

    Common questions and support documentation

  • Devpost Devpost
  • Join a hackathon
    • Devpost logo

      Devpost

      Participate in our public hackathons

      Hackathons Projects
      Devpost for Teams

      Devpost for Teams

      Access your company's private hackathons

      Login
  • Host a hackathon
    • Devpost

      Devpost

      Grow your developer ecosystem and promote your platform

      Host a public hackathon
      Devpost for Teams logo

      Devpost for Teams

      Drive innovation, collaboration, and retention within your organization

      Host an internal hackathon

      By use case

      AI hackathons Customer hackathons Employee hackathons Public hackathons
  • Resources
    • Blog

      Insights into hackathon planning and participation

      Customer stories

      Inspiration from peers and other industry leaders

      Planning guides

      Best practices for planning online and in-person hackathons

      Webinars & events

      Upcoming events and on-demand recordings

      Help desk

      Common questions and support documentation

  • Log in
  • Sign up

RAG 'n' ROLL Amp up Search with Snowflake & Mistral

Descend
  • Overview
  • My projects
  • Participants (1966)
  • Resources
  • Rules
  • Project gallery
  • Updates
  • Discussions
Connect with the participants – support your favorite projects by liking, sharing, and commenting on them.

Filter submissions

Are you submitting your project to the TruLens Bonus Prize?
CUISINECREATOR
CUISINECREATOR

CuisineCreator: Your AI Sous-Chef for Crafting Delicious Recipes from What's Left in Your Kitchen!

Jayant Parashar Tharundhatri S
0 0
Foot Traffic Analysis for Retailers
Foot Traffic Analysis for Retailers

Optimize Retail Locations with AI: Harnessing Cortex Search, Mistral LLM, and TruLens for Smarter Decisions

Eluri Hasith
0 1
AI-Powered News Search and Summary
AI-Powered News Search and Summary

Stay ahead with my AI-Powered News Search and Summary tool! Get instant, concise summaries of the latest news tailored to your interests, saving you time and keeping you informed effortlessly.

Eddala parameswari
1 0
Super Chat: Talk to Websites, Simplified!
Super Chat: Talk to Websites, Simplified!

Empowering seamless interaction with any website (personal or documentation), leveraging AI-powered retrieval and generation for instant insights.

Manish Shivabhakti
1 1
CodeBuddy
CodeBuddy

Starting on coding in school is hard, even with a teacher due to the lack of instant feedback according to the school notes. With CodeBuddy, we aim to smoothen that starting step.

Goh Jet Wei Megan Chen
0 0
DeRanked Disaster
DeRanked Disaster

Stay Informed, Stay Safe – Your Disaster Management Companion.

Rohan Ingle Tushar Satpute Sneha Jain
1 0
ReadySetGo - Packing For Survival, Simplified
ReadySetGo - Packing For Survival, Simplified

ReadySetGo is your trusted emergency preparedness bot, guiding you in selecting thoughtfully curated supplies for emergency kits for all kinds of disasters, natural and otherwise.

Twsha Vyass Aarushi Vyass
0 0
RAG for RAG: Get to know about RAG with RAG
RAG for RAG: Get to know about RAG with RAG

RAG for RAG: Master the Future of AI by Combining Real-Time Data Retrieval with Powerful Generative Models for Accurate, Insightful, and Context-Aware Responses

CE_SEB203_Debdutta Majumdar
0 0
Ly-Lyric App
Ly-Lyric App

Discover songs, generate creative and funny lyrics, explore stories behind songs, translate lyrics into multiple languages, and much more. ( Powered by mistral-large2 LLM and Snowflake Cortex Search)

Rahul S. Poudel
1 0
 EcoGuide: Sustainability Environmental Awareness Assistant
EcoGuide: Sustainability Environmental Awareness Assistant

EcoGuide: Empowering Everyday Actions for a Greener Planet – Your Partner in Sustainable Living and Environmental Stewardship. Help in making a Sustainable Living a Habit.

Pranay Ingle
0 0
Edison
Edison

Edison is a platorm that lets anyone build and deploy AI agents on the web, their website, Facebook messenger and Whatsapp

bynary bots
0 1
EVDocent
EVDocent

A recommendation chatbot for users looking to rent EVs

0 0
FurWell: Your 24/7 AI Pet Health Assistant
FurWell: Your 24/7 AI Pet Health Assistant

Worried about your pet’s sudden symptoms but can’t reach a vet? FurWell delivers instant, AI-powered health guidance backed by authoritative data, bridging the gap between concern and care.

Xinran Tao Jingqi Yang Dian Gao Xinwei Song
2 0
Chat With PDF
Chat With PDF

RAG based PDF chatter

ROHAN JOSE URK23CS5074
1 0
Snowflake Query with Streamlit
Snowflake Query with Streamlit

This application is used to analyze e-commerce data. We communicate with this application in two ways. one is in Query format and the other is in a humanly readable format.

Raghuram  Potla Vigneshwaran  Neelakandan Kaviarasu Arumugam Santhoshkumar  Karthikairaja
0 0
RAG 'n' ROLL: AI-Powered Research Assistant
RAG 'n' ROLL: AI-Powered Research Assistant

Revolutionize research with AI-powered insights: upload your research papers and instantly extract key information and perform advanced searches using Snowflake, Mistral, and Cortex Search.

Soulemane Sow
0 0
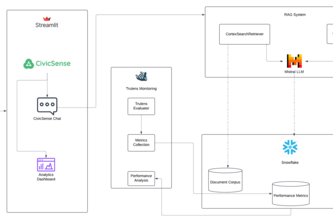
CivicSense
CivicSense

Your AI Assistant for Public Benefits - Making Government Programs Clear & Accessible.

Mohana Prasad Nirmalmahesh Subramani Vishal Periyasamy
1 0
MethaneGPT-Chat
MethaneGPT-Chat

Green Farms, Clear Skies: Empowering Farmers with Data-Driven Solutions to Reduce Methane, Earn Carbon Credits, and Foster Sustainable Agriculture. 🌍🐄

Tanay K Ankit Mukherjee
0 0
Kisan Sahayak - Digital companion for all things agriculture
Kisan Sahayak - Digital companion for all things agriculture

Kisan Sahayak is a farmer’s digital buddy, simplifying legal docs, offering farming tips, and providing info in their language—so farmers can focus on what they do best: growing our food!

Gurneesh Budhiraja
0 0
Kronia
Kronia

AI-powered Agronomist for pesticide questions and product recommendations. Chat with pesticide labels, get weather-based advice, and use image analysis for smarter, safer, and more effective crop care

Sriram Suresh Kumar Ajjay Kannan
10 0
Ragoooon
Ragoooon

Travel Smarter, Explore Better!

Duy Dang Nguyễn Duy Chiến Bao Hoang Phúc Bùi
3 2
Securag
Securag

Streamlined multi-cloud security insights powered by Cortex Search, Mistral LLM, and Streamlit.

Ran Xing
1 0
RAG Based Chat Assistant for Rust
RAG Based Chat Assistant for Rust

I built a RAG based chat assistant with Snowflake Cortex, Mistral LLM, and Streamlit

Kevin Patel
0 0
DocuNexus: Multipurpose and Multimodal AGI-agent
DocuNexus: Multipurpose and Multimodal AGI-agent

🤖📄 Introducing DocuNexus, the revolutionary multipurpose and multimodal AI agent designed to streamline document workflows and enhance productivity.

Michael Inso
6 3

49 – 72 of 108

  • «
  • 1
  • 2
  • 3
  • 4
  • 5
  • »

Devpost

  • About
  • Careers
  • Contact
  • Help

Hackathons

  • Browse hackathons
  • Explore projects
  • Host a hackathon
  • Hackathon guides

Portfolio

  • Your projects
  • Your hackathons
  • Settings

Connect

  • Twitter
  • Discord
  • Facebook
  • LinkedIn
© 2026 Devpost, Inc. All rights reserved.
  • Community guidelines
  • Security
  • CA notice
  • Privacy policy
  • Terms of service